产品信息
产品成分:由两组分组成。主剂为黏稠液体,固化剂为流动型液体 
包装规格:底 漆:28kg/组 25:3
中间漆:28kg/组 25:3
面 漆:30kg/组 25:5
涂 布 率:40um干膜厚度,0.12KG/m2(不含损耗)
产品性能
☆保光性和保色性优
☆漆膜喷涂之后不易粉化、不易泛黄,装饰性效果好
☆干燥速度快,附着力好,容易施工,漆膜坚韧
☆耐水性、耐油性、绝缘性好,耐冲击
☆能抵抗碱、温和化学品、酸雨等的侵蚀
☆具有较好的防潮性和耐热性能,黏度低,固化快速,耐受潮,电阻高。
☆长期耐60ºC-80 ºC温度的原油,电阻率经涂料质量检测中心检测,各项性能指标完全符合GB-T 16906-1997石油罐导静电涂料电阻率测定法的规定标准
产品用途
原油、污水、海水、工业水、汽油、煤油、柴油、喷气燃料、煤气等储罐、输油、输气管线及各类化工设备的腐蚀防护,还可用于混凝土设备的防腐蚀保护涂装。
案例展示
|
|
施工参数
钢材表面处理:
☆对基础面或基材表面的清理:包括油污、灰尘、锈蚀、微生物等。
☆对基础面或基材表面的喷砂:处理至Sa2.5级,表面粗糙度30um-75um。电工工具除锈达到St3级。
混凝土表面处理:
☆对基础面或基材表面的清理:包括油污、灰尘、锈蚀、微生物等。
☆对基础面或基材表面的修补:直径超过2mm的孔隙用相应的水泥砂浆修补完整。
☆对基础面或基材表面的打磨:以达到砼表面平整、洁净。
施工温度:油漆需存放在-10~40℃的环境下,施工温度控制在 5~40℃
施工方法:油漆开盖充分搅拌均匀,搅拌完成之后可以喷涂、刷涂、滚涂。
施工结构图:
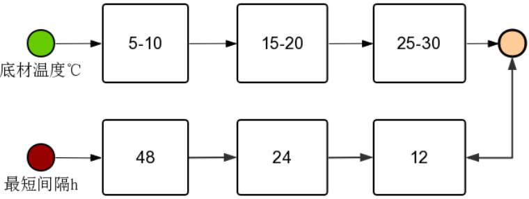
涂装间隔:

技术参数
指标名称 | 指标 |
在容器中状态 | 搅拌混合后无硬块,呈均匀状态 |
固体含量,% | 84±3 |
细度,μm | ≤50 |
涂膜体积电阻率,Ω.cm | ≤1014 |
涂膜表面电阻率,Ω | ≤1013 |
注意事项
☆产品应存放在阴凉通风处,防止日光直接照射,并隔绝火源,远离热源的库房内。
☆产品在运输时,应防止雨淋、日光曝晒,避免碰撞,并应符合交通部门的有关规定。
☆在高温季节施工时,易发生干喷,为避免干喷可用稀释剂调整至不干喷为止。
☆本产品应有专业的涂装操作人员根据产品包装或本手册上的说明使用。
☆涂覆和使用本产品的一切工作都必须根据各种有关的卫生、安全和环保法规与标准进行。
☆如果对本产品是否使用有疑问,请与本公司技术服务部门查询详情。
安全防护 
☆施工场地应有良好的通风设施,油漆工应戴好眼镜、手套、口罩等,避免皮肤接触和吸入漆雾。
☆施工现场严禁烟火。